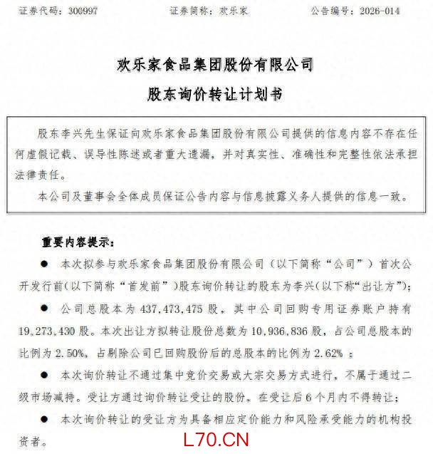
3月3日,欢乐家(300997)发布公告,公司实控人之一李兴拟参与公司首次公开发行前的股东询价转让,计划转让股份总数为1094万股,占公司总股本的2.50%配资佬专业配资,占剔除公司已回购股份后的总股本的2.62%。
李兴现任公司董事长,并持有公司控股股东广东豪兴投资有限公司59.95%的股权。

根据公告,李兴的转让原因为自身资金需求。
股东与中信证券综合考虑出让方自身资金需求等因素,协商确定此次询价转让的价格下限,且此次询价转让的价格下限不低于发送认购邀请书之日(即3月3日,含当日)前20个交易日公司股票交易均价的70%。此次询价认购的报价结束后,中信证券将对有效认购进行累计统计,依次按照价格优先、数量优先、时间优先的原则确定转让价格。
元股证券:ygzq.hk欢乐家2025年12月22日公告,股东豪兴投资、李兴和朱文湛拟询价转让公司股份,拟转让股份总数为1700万股,占公司总股本的比例为3.89%,占剔除公司已回购股份后的总股本的比例为4.07%。
2025年7月14日,欢乐家公告称,股东李兴计划通过询价转让方式转让1312.42万股股份,占公司总股本的3.00%,占剔除公司已回购股份后的总股本的3.14%。
这是一个值得关注的信号:一方面,实控人多次询价转让,另一方面公司近年业绩承压。
配资炒股资料显示,欢乐家于2021年在深交所上市,注册地位于广东湛江,是一家以专业生产经营椰子汁植物蛋白饮料、果汁饮料、乳酸菌饮料和水果罐头为主的大型民营综合食品生产企业。
公司2021年上市后至2023年,欢乐家业绩较为稳健。2024年,该公司营收、净利润同比双双下滑,其2025年净利更是预降超六成。
1月23日晚间,欢乐家发布的业绩预告显示,公司预计2025年实现归母净利润3500万元至5000万元,同比下滑66.07%至76.25%;实现扣非净利润3000万元至4500万元,同比下降68.92%至79.28%。
也就是说,欢乐家将连续两年净利下滑。
欢乐家表示,2025年度,受消费环境承压、行业竞争激烈等因素影响,公司主要销售渠道之经销渠道的销售收入出现一定程度的下降,为积极应对市场环境及消费趋势的变化,公司陆续开拓了零食专营连锁渠道和椰子类原料初加工(椰浆)销售等渠道及业务,取得了一定业务进展和初步成效,但该类渠道及业务整体毛利率相对较低且当前尚未实现一定的规模效应,加之部分主要产品原材料采购成本涨幅较大,对公司2025年度的净利润造成影响。
欢乐家强调,未来公司将继续推进提质增效举措,并加大市场拓展力度,探索更多产品、业务和渠道类型的可能,努力扩宽收入和利润来源。
业绩预告发布当晚,欢乐家同时公告称,公司于当日召开第三届董事会第五次会议,审议通过了《关于增加印度尼西亚椰子加工项目投资金额的议案》,公司在建设印尼椰子加工项目过程中,结合土地、厂房、设备的升级建设以及业务拓展等实际需要,计划使用自有及自筹资金增加印尼椰子加工项目的投资金额,本次增加的投资金额不超过3400万美元,本次增加投资后,公司印尼椰子加工项目总投资金额由不超过2100万美元增加至不超过5500万美元,并继续由印尼欢乐家具体实施该项目。
欢乐家透露,本项目增加投资金额后,预计将具备更大规模的椰子加工能力、椰子制品品类和生产能力,经初步测算,本项目财务内部收益率15.91%,静态投资回收期7.03年(均为所得税后。项目经济效益仅为估算数据,不构成盈利预测,也不构成公司对项目收益的保证)。项目所需资金全部为公司自有及自筹资金。

来源:读创财经配资佬专业配资
配资之家开户平台提示:本文来自互联网,不代表本网站观点。